亚马逊Prime Day丨这款高达20%的转化率广告可以用起来了
在亚马逊做生意,归根结底就是流量的生意,流量为王是互联网电商的不二法则。好的广告能带来更多精准的流量,从而提升店铺销量。
Prime Day即将到来,卖家们都在关心如何通过亚马逊广告引爆销销量。易小仓也给大家介绍下亚马逊转化率高达20%的广告——视频广告。
视频广告是亚马逊在2020年初推出的一种相对新颖的广告推广方式,对提升商品点击率和转化率的帮助非常大,可以让卖家在竞争对手之中脱颖而出。据了解每5位亚马逊访客中,就会有1人观看品牌或商品视频后购买相关产品,68%的消费者偏好以短视频的方式了解商品。
那怎么通过视频广告来提升销量呢?
视频广告展现形式

首先,我们来看一下视频广告的展现形式:
视频广告分为两部分,左侧是品牌产品视频,右侧是主图、标题、评论、价格和发货信息,其展示位置更加显目,展示内容更加丰富。
视频广告有什么要求
1、亚马逊有权拒绝卖家上传内容、声效、分辨率不佳的视频。
2、亚马逊要求视频不能包含产品评论、亚马逊站外网址、不当内容,时间暗示(如限时折扣),或价格折扣等。
3、上传最高品质的视频文件,视频格式可选以下几种:3GP、AAC、AVI、FLV、MOV、MP4和MPEG-2。要注意的是,亚马逊无法处理Apple ProRes文件。
另外,还需要上传JPEG或PNG格式的高清视频缩略图,缩略图宽高比:16:9,建议最小宽度为1920 px。视频宽高比:16:9,分辨率:1920×1080(首选),1280×720(最小)。
4、元数据:视频标题最多100个字符,视频简介最多400个字符,需要提供视频类型和相关的产品ASIN。
5、颜色配置文件:RGB、DPI:300(首选),72(最小)。
6、常见的视频审核被拒情况:
1)视频的开头或结尾使用黑色帧或空白帧,这样会浪费您吸引顾客的机会;
2)视频在达到最长视频持续时间时突然被裁剪掉。突然剪辑可能会导致视频不完整、顾客体验不佳;
3)视频包括亚马逊品牌推广元素。禁止使用亚马逊商标和产品或提及亚马逊产品或服务;
4)视频包含顾客评论。视频中不允许包含顾客评论(包括星级评定),即使亚马逊上的评论也不允许。
视频广告如何设置
1、找到广告活动设置的“品牌推广”。

2. 点击“品牌推广”,进入到广告活动设置页面,选择“视频广告”选项。

3. 然后选择要推广的产品,上传视频。
4. 输入要定位的关键词就可以了。
提交审核后,亚马逊会在72小时内审核视频广告,审核通过后,视频就会出现在相应关键词的搜索结果中。
如何制作爆款视频
1、开头几秒抓住用户眼球
在最初的几秒钟内,向买家展示产品细节、工作原理以及优势,吸引注意力,从而增加他们点击进入产品Listing的可能性。
2、视频长度不易过长
建议视频长度保持在15到30秒之间,快速突出产品的主要卖点,不要太长,买家可能会失去兴趣浏览其他搜索结果。
3、切忌过于依靠声音传递信息
视频广告将自动以静音的形式播放,因此要使用便于阅读的屏幕文字来优化视频,不能过于依靠声音来传达信息。
4、带入应用场景
带入应用场景的图片和视频能够最大限度的激发人的购买欲望。
还有哪些广告类型
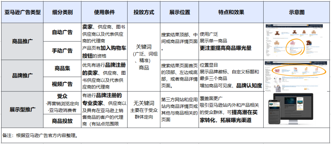
除视频广告外,其他广告类型也很重要。在此易小仓顺道给卖家们整理了亚马逊主要广告类型:包括商品推广(自动广告、手动广告),品牌推广(商品集、视频广告),展示型推广(受众、商品投放)。

从图中,我们可以看到不同推广类型,产品、品牌和受众的侧重点会有所不同,卖家可以根据产品推广目标或阶段性推广目标来设置自己的广告投放组合策略。
亚马逊Prime Day即将来临,可以针对准备阶段、Prime Day期间、以及收尾阶段来设定阶段性重点广告组合投放策略。

亚马逊Prime会员日活动阶段性重点⼴告组合投放策略
| 图源 亚马逊广告
众所周知,在亚马逊平台,广告推广对于运营来说尤其重要,如何通过广告吸引到更多的精准流量是每一位亚马逊店铺运营者的必修功课。
智能广告管理,可完美替代亚马逊CPC智能广告管理后台,具备一键启停、广告数据分析、分时调价、指标调价、关键词排名等功能,致力于让您的广告投放更高效、广告效果更直观、广告效益更大化。

注册点击☞:旗舰版0元3000单
文中部分图片来源于网络,版权属于原作者,仅以配图表达,无他意。若有不妥之处,请联系我们删除,感谢!

用户中心
退出系统











2021-06-09
易小仓
14
6168









粤公网安备 44030502005797号